








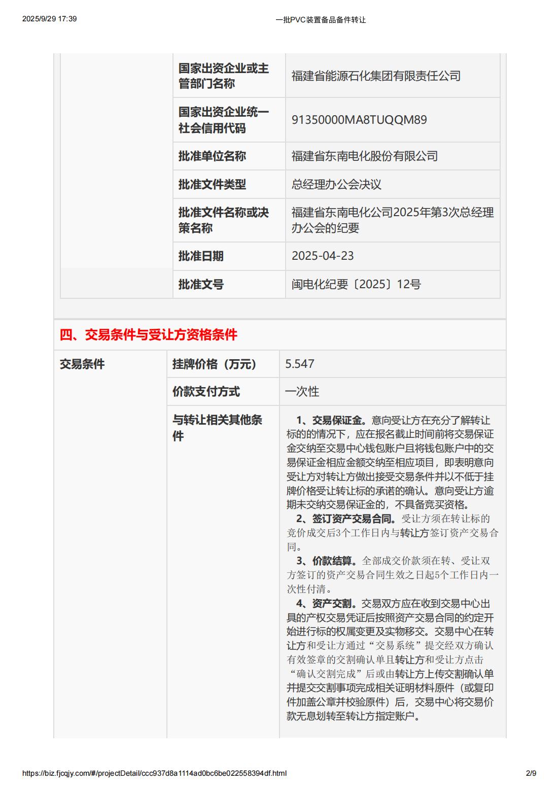
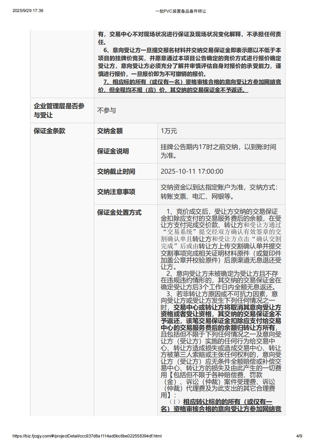
工作时间:8:30~17:30(周一~周五)
联系电话:86-0591-86552002/2198
邮箱:fjdndh@fjpec.com.cn
公司地址:福清市江阴集中区国盛大道3号
意见反馈版权所有:suncitygroup太阳集团(中国)-官方网站 闽ICP备1123125665号
闽公网安备 35018102000480号
Copyright 2021 http://erhua.com All Rights Reserved 技术支持:35互联